注意:访问本站需要Cookie和JavaScript支持!请设置您的浏览器! 打开购物车 查看留言付款方式联系我们
初中电子 单片机教材一 单片机教材二
搜索上次看见的商品或文章:
商品名、介绍 文章名、内容
首页 电子入门 学单片机 免费资源 下载中心 商品列表 象棋在线 在线绘图 加盟五一 加入收藏 设为首页
本站推荐:
超声波移动物体检测装置
文章长度[1003] 加入时间[2007/1/4] 更新时间[2025/12/31 17:09:24] 级别[0] [评论] [收藏]

作者:华崇 译自《P.E》 来源:《实用电子文摘》

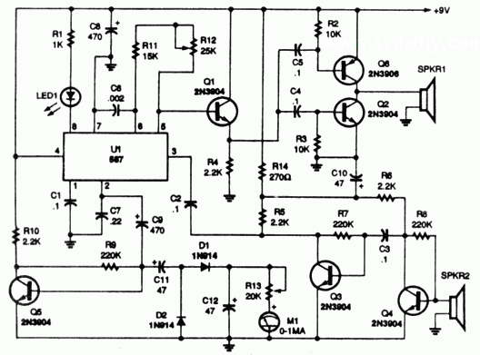
  图中SPKR1和SPKR2均为压电高音喇叭,用来发送和接收超声波。电路核心为567锁相环集成电路,完成发送和接收的双重功能。第⑤脚为方波输出,其频率由R12调整,送至Q1后,由其发射极耦合至由Q2和Q6组成的功放部分,最后推动SPKR1向外送出超声波。接收超声波由另一只喇叭SPKR2完成,经Q3和Q4的两级高增益放大后送至第③脚,只要接收信号频率在567的带宽之内,LEDl便可发光。

  567的调频输出脚为第2脚,信号由此脚经电容C9送至超低频单晶体管放大级Q5的基极,放大后集电极经电阻R9送至倍压整流电路 Cll、D2、D1、C12和R13、M1,使FM信号变成模拟电压在M1上读出,M1为0—lmA模拟表。
  工作时,发送部分和接收部分同时进行,将SPKRl和SPKR2同方向对准检测目标,彼此相距约为0.3米。若目标不动,则收到的超声频率与发送频率相同,FM输出为零,M1无读数。若目标移动,则根据多普勒效应按收频率比发送频率或高或低,FM输出不再是零,移动越快,读数越大。若倍压整流电路改接成耳机,则根据声音高低还可辨别移动的方向。

1、 本站不保证以上观点正确,就算是本站原创作品,本站也不保证内容正确。
2、如果您拥有本文版权,并且不想在本站转载,请书面通知本站立即删除并且向您公开道歉! 以上可能是本站收集或者转载的文章,本站可能没有文章中的元件或产品,如果您需要类似的商品请 点这里查看商品列表!
本站协议 | 版权信息 |  关于我们 |  本站地图 |  营业执照 |  发票说明 |  付款方式 |  联系方式
深圳市宝安区西乡五壹电子商行——粤ICP备16073394号-1;地址:深圳西乡河西四坊183号;邮编:518102
E-mail:51dz$163.com($改为@);Tel:(0755)27947428
工作时间:9:30-12:00和13:30-17:30和18:30-20:30,无人接听时可以再打手机13537585389